• 预约挂号
  • 官方微信

严谨 求实 卓越 创新

集医疗、教学、科研、保健、预防、康复、急救、健康检查、临终关怀为一体的大型三级甲等综合性医院

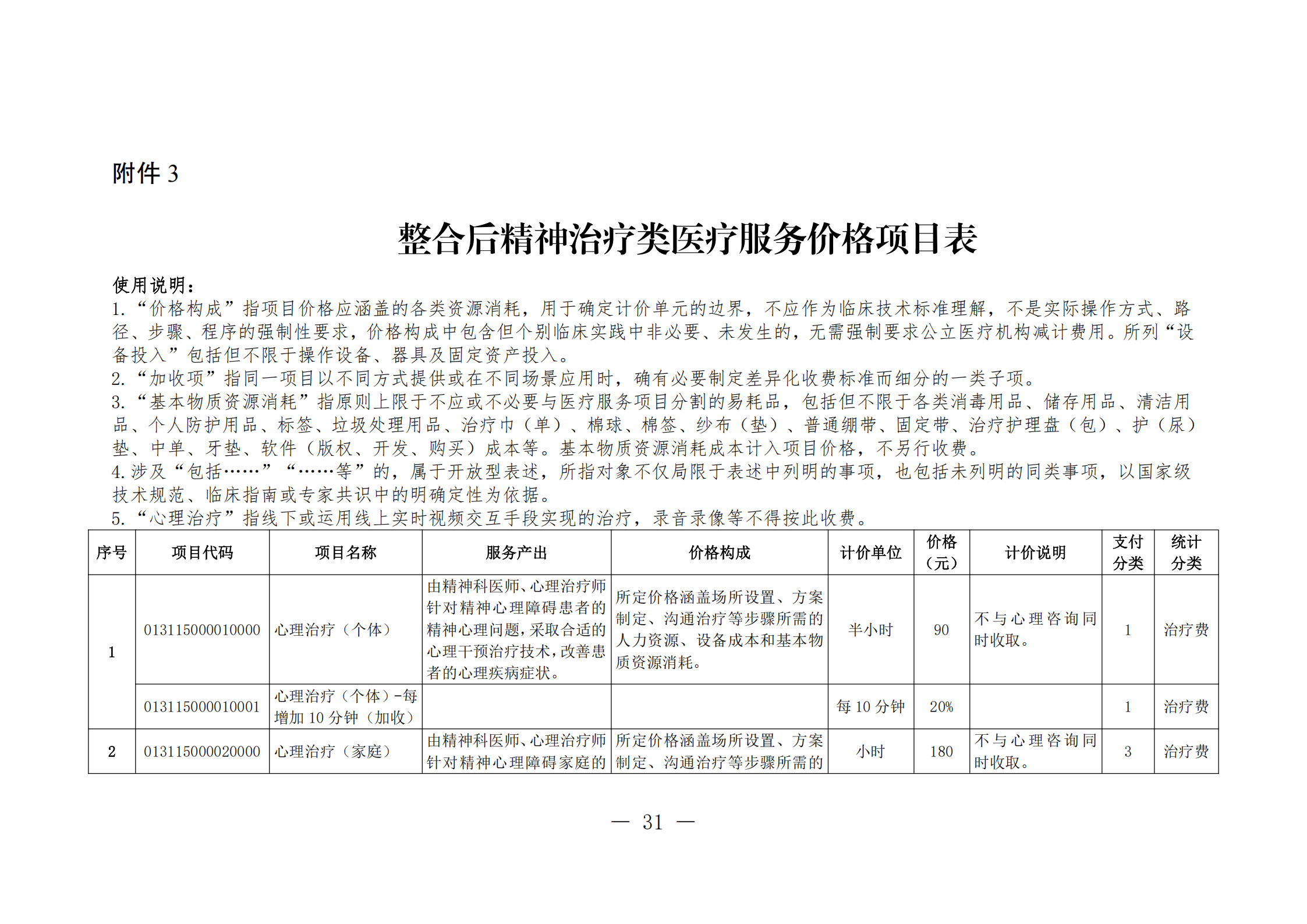
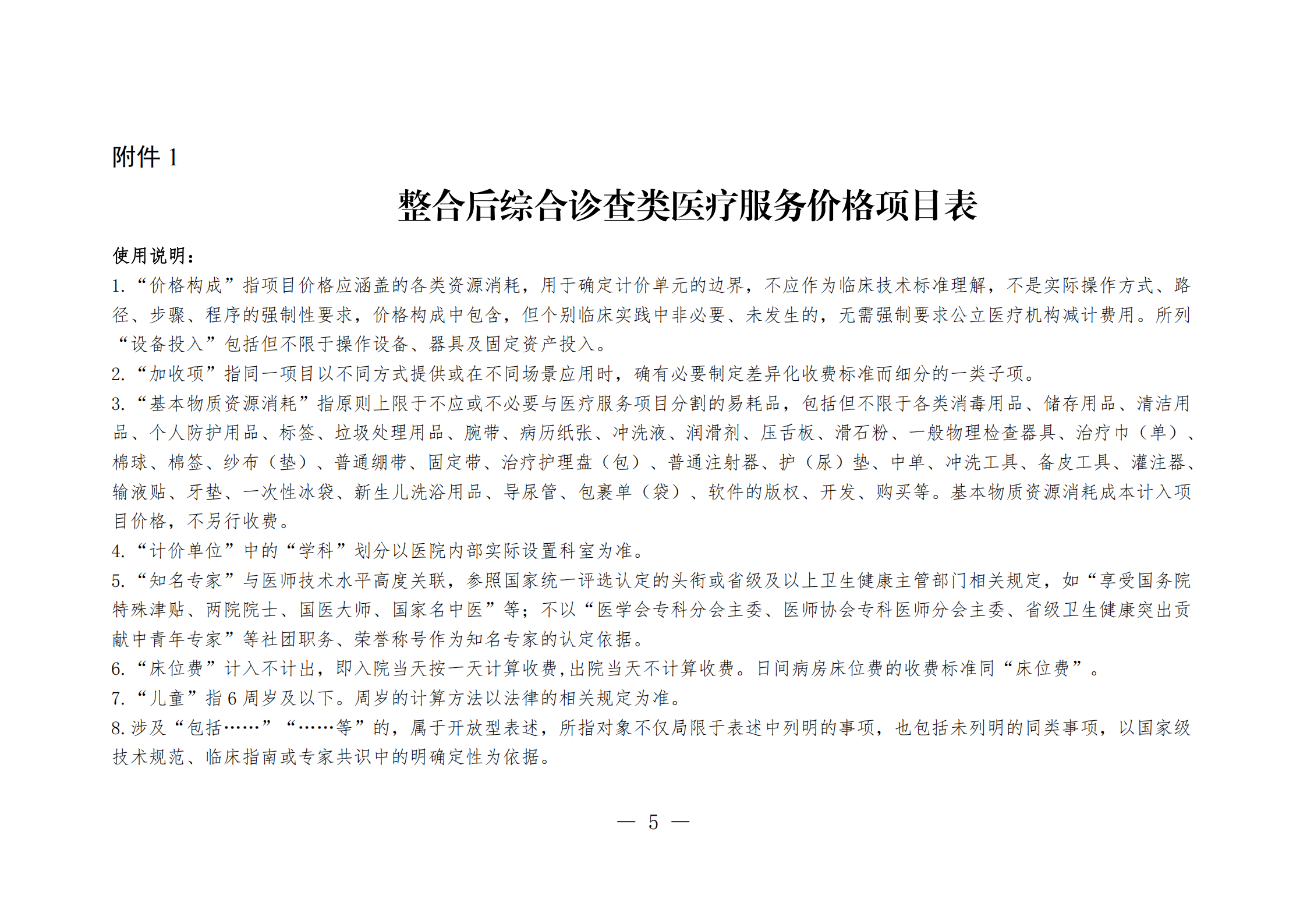
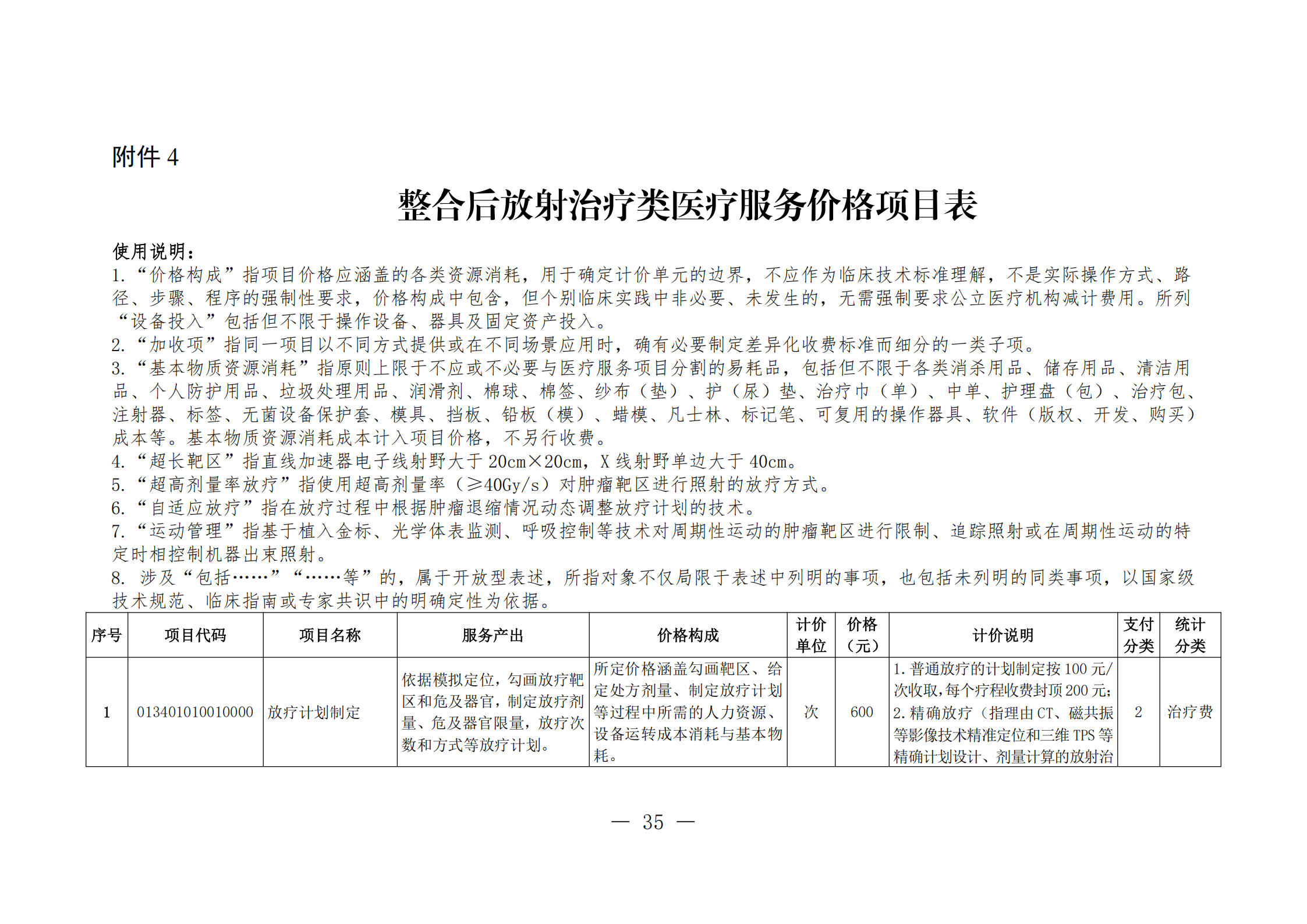
立项指南 ▏关于规范整合综合诊查、超声检查、精神治疗、放射治疗及康复类医疗服务价格项目的通知

2026-03-30 来源:浏览量:933

    根据《关于规范整合综合诊查、超声检查、精神治疗、放射治疗及康复类医疗服务价格项目的通知》(合医保发〔2025〕17号文件要求,2026年4月1日起,规范综合诊查、超声检查、精神治疗、放射治疗及康复类医疗服务价格项目,现公示如下:

合医保发〔2025〕17号_05